PROUMB站官网进入宣布提高待遇:员工福利大升级
在当今竞争激烈的职场环境中,员工福利一直是企业吸引和留住人才的重要因素之一。近日,PROUMB站官网传来振奋人心的消息——公司宣布将全面提高员工待遇,员工福利迎来大升级!这一举措无疑将为员工们带来更多的福祉,也为公司的发展注入新的活力。

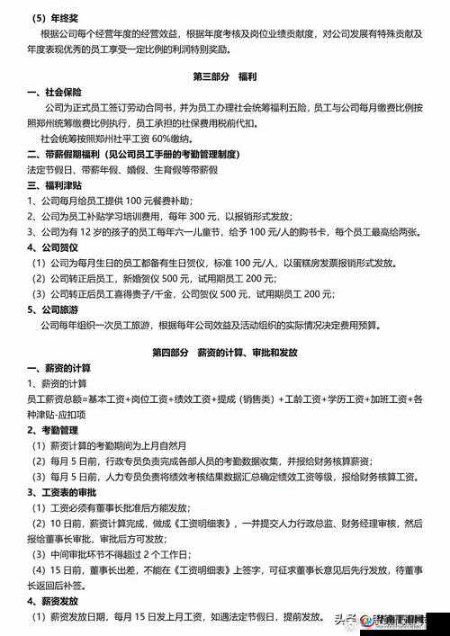
对于员工来说,福利待遇的提升意味着实实在在的好处。更高的薪资待遇能够直接改善员工的生活质量,让他们在经济上更加宽裕,从而能够更好地满足自身和家庭的需求。无论是支付房贷、车贷,还是为子女提供更好的教育资源,都能有更坚实的经济基础。而且,合理的薪酬增长也能增强员工的工作积极性和成就感,让他们更加努力地为公司创造价值。
丰富多样的员工福利项目更是让员工们感受到公司的关怀和温暖。比如,PROUMB站此次升级后的福利中可能包括更加完善的健康保险计划,这不仅能够为员工们在生病就医时提供经济上的保障,还能让他们更加关注自己的身体健康,注重日常的养生和锻炼。公司可能还会增加年假、病假的天数,让员工们有更多的时间去放松、旅游或者处理个人事务,从而更好地平衡工作和生活。还有可能提供更加优质的员工培训和发展机会,帮助员工提升自己的技能和能力,拓宽职业发展道路,让他们在公司中能够不断成长和进步。
对于企业来说,提高员工待遇和福利也是一种长远的投资策略。优秀的员工是企业发展的核心动力,当员工们感受到公司的重视和关爱时,他们会更加忠诚于公司,更加全身心地投入工作。高满意度的员工会带来更高的工作效率和质量,减少员工流失率,降低招聘和培训成本。而且,良好的福利待遇也有助于提升公司在人才市场上的竞争力,吸引更多优秀的人才加入,为公司的持续发展储备人才资源。
从更深入的分析角度来看,PROUMB站此次员工福利大升级背后有着深层次的原因。一方面,随着市场竞争的加剧和经济环境的变化,企业需要不断优化自身的人力资源管理策略,以适应新形势的要求。提高待遇和福利是一种有效的手段,能够增强员工的归属感和忠诚度,提高员工的工作满意度和幸福感,从而提升企业的整体绩效。这也反映了公司对未来发展的信心和决心。通过改善员工福利,为员工创造更好的工作环境和发展空间,能够激发员工的创造力和创新精神,推动公司在技术创新、产品研发等方面取得更大的突破,为公司的长远发展奠定坚实的基础。
对于广大员工而言,面对 PROUMB站的这一重大福利举措,我们应该如何更好地把握机遇呢?要珍惜公司给予的这份福利,以更加饱满的热情和更高的工作效率投入到工作中去,用实际行动回报公司的信任和支持。要不断提升自己的专业能力和综合素质,积极参与公司的各项培训和发展活动,争取在自己的岗位上取得更加优异的成绩。也要与同事们保持良好的沟通和合作关系,共同营造一个和谐、积极向上的工作氛围。
对于 PROUMB站来说,在实施员工福利大升级的过程中,也需要注意一些问题。要确保福利政策的公平性和合理性,让每一位员工都能够享受到应有的福利待遇。要加强对福利制度的宣传和解释工作,让员工们充分了解福利的内容和使用方法,避免出现误解和不必要的麻烦。还要不断根据员工的反馈和市场的变化,对福利政策进行优化和调整,使其始终能够满足员工的需求和公司的发展要求。
PROUMB站官网宣布提高待遇,员工福利大升级,这是一个具有重大意义的举措。它不仅为员工们带来了实实在在的好处,也为公司的发展注入了新的动力。相信在公司和员工的共同努力下,PROUMB站必将迎来更加辉煌的未来,开启一段全新的职场篇章,创造出更加卓越的业绩!让我们一起期待这美好的变化吧!