怪物猎人世界:激流加农炮I属性解析与素材图鉴介绍
在怪物猎人世界中,每种武器都有其独特的魅力和使用技巧。今天,我们将为大家详细介绍款颇具特色的武器——激流加农炮I。从属性解析到素材图鉴,带你全面了解这款武器的来龙去脉。

属性解析
1. 基础属性:
- 激流加农炮I是把水属性的火炮,以其强大的攻击力和独特的水流攻击方式而闻名。
- 它的基础攻击力较高,能够在短时间内造成大量伤害,是面对强大敌人的有力武器。
2. 攻击方式:
- 这款火炮的攻击方式非常独特,通过发射强大的水流来攻击敌人。
- 水流攻击不仅可以造成高额伤害,还能使敌人陷入短暂的眩晕状态,为接下来的攻击创造机会。
3. 技能加成:
- 激流加农炮I可以通过技能加成来进步提升其攻击力。
- 常见的技能包括:增加火力提高装填速度减少后座力等。这些技能可以有效地提升火炮的整体性能。
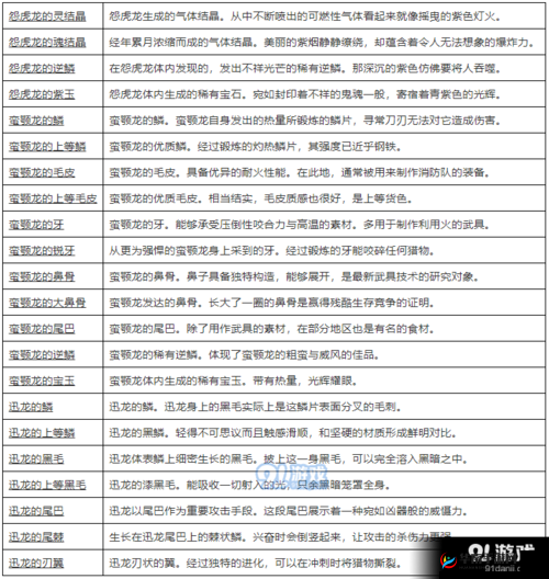
素材图鉴介绍
1. 素材来源:
- 激流加农炮I的制造需要多种高级素材,如水之结晶高级等。
- 这些素材主要来源于游戏中的各类水属性怪物和特殊任务奖励。
2. 制造流程:
- 需要收集足够的素材,包括水之结晶高级等。
- 接着,将这些素材交给相应的工匠进行制造。制造过程中可能需要定的时间和金钱。
- 制造完成后,就可以获得把全新的激流加农炮I了。
3. 升级与强化:
- 激流加农炮I可以通过不断的战斗和升级来进步提升其性能。
- 升级过程中可能需要消耗定的经验和金钱,但提升的效果是非常显著的。
总结归纳
通过对怪物猎人世界:激流加农炮I属性解析与素材图鉴介绍的了解,我们可以看到这款火炮的强大之处。它不仅拥有高额的基础攻击力,还能通过独特的攻击方式和技能加成来进步提升其性能。制造和升级过程也具有定的挑战性和成就感。希望这篇文章能够帮助大家更好地了解和使用这款武器。