国产 max3232:提升通信效率的关键
在当今数字化、信息化的时代,高效稳定的通信系统对于各个领域的发展都至关重要。而在众多通信芯片中,国产 MAX3232 以其独特的性能和优势,成为了提升通信效率的关键要素。

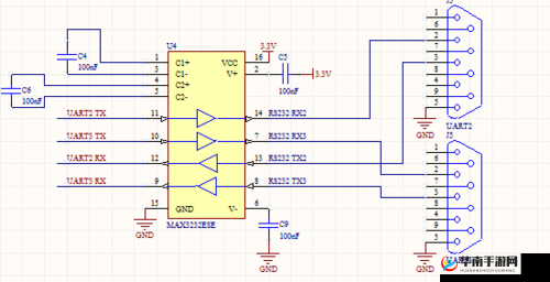
MAX3232 是一款常用的 RS-232 收发器芯片,在通信领域有着广泛的应用。国产 MAX3232 的出现,不仅为国内通信产业提供了可靠的选择,更在性能和成本方面展现出了显著的优势。
从性能方面来看,国产 MAX3232 具备出色的信号传输能力。它能够在较宽的电压范围内稳定工作,保证了通信信号的准确性和完整性。在面对复杂的电磁环境时,其强大的抗干扰能力使得数据传输不易受到外界干扰,从而大大降低了误码率,提升了通信的可靠性。这种稳定而高效的性能,使得在诸如工业自动化控制、医疗设备、智能仪表等对通信质量要求较高的领域中,国产 MAX3232 能够游刃有余地发挥作用。
在成本控制上,国产 MAX3232 也有着突出的表现。由于国内产业链的不断完善和技术的进步,国产芯片在生产和研发成本上能够得到更好的控制。这不仅使得企业在采购芯片时能够降低成本,提高产品的市场竞争力,同时也为更广泛的应用推广创造了有利条件。
在实际应用中,有许多案例充分证明了国产 MAX3232 对通信效率的显著提升。例如,在一家工业自动化生产线上,之前使用的进口通信芯片常常出现信号不稳定的情况,导致生产效率低下,产品质量也受到影响。而在采用国产 MAX3232 进行替换后,通信故障大幅减少,数据传输速度明显提高,生产线的整体运行效率得到了显著提升,为企业带来了可观的经济效益。
国产 MAX3232 的发展也离不开国内科研人员的不懈努力和创新。他们不断对芯片进行优化和改进,以适应市场的多样化需求。国内企业在芯片的生产过程中,严格把控质量关,确保每一颗芯片都能达到高品质的标准。
要充分发挥国产 MAX3232 的优势,还需要在系统设计和应用中注意一些关键问题。例如,合理的电路布局和电源管理能够进一步提升芯片的性能表现;在软件编程中,对通信协议的优化和错误处理机制的完善,也能有效提高通信效率。
展望未来,随着 5G、物联网等新兴技术的快速发展,对通信效率的要求将越来越高。国产 MAX3232 有望在这些领域中继续发挥重要作用,并不断进化和升级。相信在国内产业界的共同努力下,国产 MAX3232 以及更多优秀的国产通信芯片,将为我国通信事业的发展注入更强大的动力,推动我国在全球通信领域中占据更加重要的地位。
国产 MAX3232 以其卓越的性能、合理的成本以及广阔的应用前景,成为了提升通信效率的关键。无论是在传统的工业领域,还是在新兴的科技领域,它都将发挥着不可或缺的作用,为实现高效、稳定的通信贡献力量。