e 筋钢筋翻样全套视频教程:轻松掌握钢筋翻样技巧
在建筑工程领域,钢筋翻样是一项至关重要的工作。它直接关系到建筑结构的稳定性、安全性以及成本控制。而 e 筋钢筋翻样全套视频教程的出现,为广大建筑从业者提供了一个高效、便捷的学习途径,让人们能够轻松掌握钢筋翻样技巧。

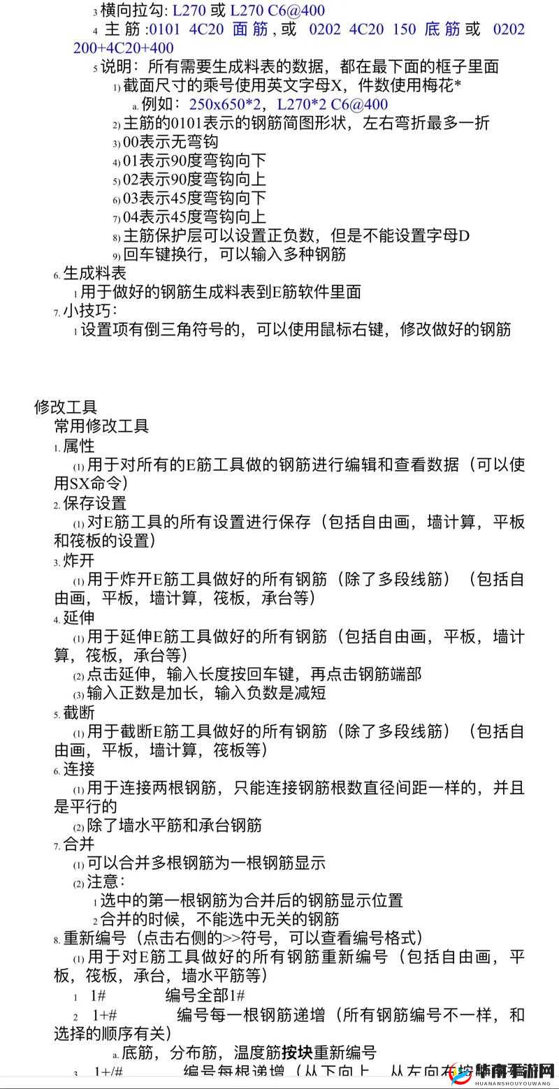
e 筋钢筋翻样教程以其系统性和全面性脱颖而出。从基础知识到高级技巧,教程循序渐进地引导学习者逐步深入。无论是对于初入行业的新手,还是经验丰富的专业人员,都能从中受益匪浅。通过详细的讲解和实际案例分析,学习者可以清晰地了解钢筋翻样的每一个环节和要点。
教程中的视频内容生动直观,能够将复杂的理论知识转化为易于理解的图像和操作演示。学习者仿佛置身于实际的工作场景中,能够更加深刻地体会到钢筋翻样的实际应用。教程还配备了丰富的练习题和实践项目,让学习者在实际操作中巩固所学知识,提高技能水平。
掌握钢筋翻样技巧不仅能够提高工作效率,还能减少错误和浪费。精准的钢筋翻样可以确保钢筋的用量合理,避免不必要的材料浪费,从而为项目节约成本。熟练的钢筋翻样技能还能保证建筑结构的质量,增强建筑的安全性和稳定性。
那么,如何才能更好地利用 e 筋钢筋翻样全套视频教程呢?学习者需要保持积极的学习态度,认真观看每一个视频,理解其中的知识点和操作技巧。要注重实践,通过实际的项目操作来加深对知识的理解和掌握。要不断总结经验,与同行交流分享,共同提高钢筋翻样的水平。
以下是几个相关问题及解答:
问题 1:e 筋钢筋翻样教程适合哪些人群学习?
解答:该教程适合建筑设计师、施工人员、造价工程师等建筑领域的各类人员学习,无论是初学者还是有一定经验的专业人士都能从中获得提升。
问题 2:学习 e 筋钢筋翻样教程需要具备哪些基础知识?
解答:一般需要具备一定的建筑结构知识和识图能力,同时对基本的数学计算有一定的掌握。
问题 3:学习完 e 筋钢筋翻样教程后可以从事哪些工作?
解答:可以从事钢筋翻样员、施工技术员、造价员等工作,也可以为自己在建筑领域的职业发展打下坚实的基础。
参考文献:
[1] 建筑钢筋工程施工技术
[2] 钢筋翻样与下料实例教程
[3] e 筋钢筋翻样软件应用指南
[4] 建筑工程钢筋翻样技术与实例分析
[5] "Reinforcement detailing in construction: A practical guide"